Zesilovač s STK4362
4. 10. 2008
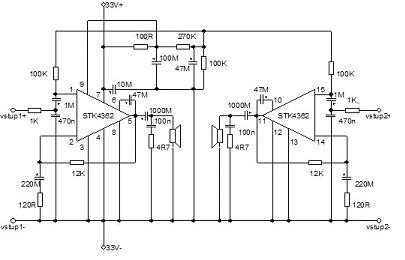
Toto je jednoduchý stereo zesilovač o výkonu 2x10W při max. zátěži 8Ω. Napájecí napětí je 33V, zesílení je 40dB a vstupní odpor je 120KΩ.
Schéma:
Patice: 


Komentáře
Přehled komentářů
pred tydnemjsem dodelal zesik s stk4412 2.20w taky jsem ho vymontoval z hifi věže
zesik
(Patrik, 13. 1. 2010 17:25)