Zesilovač 50W s tranzistory KD
Tranzistorové zesilovače jsou velmi citlivé, takže doporučuji u zdroje co největší kapacity kondenzátorů, jinak uslyšíte veškerý bordel co je v síti, také nezapomeňte dát na vstup koaxiál a pořádně všechno zastínit. Koncové tranzistory přidělejte k mohutným chladičům, pokud chcete mít jistotu tak tam dejte i ventilátorek.
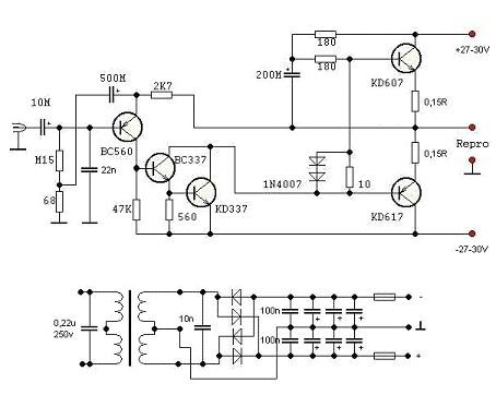
Pozor na schématu není zakreslen oddělovací kondenzátor pro reproduktor! nutno dodat!!
Schéma:

Zesík bez koncáků:

Zdroj:

Komentáře
Přehled komentářů
Jak hraje ?
Požádal jsem na netu o návrh a výrobu plošného spoje a dostal jsem odpovědi od zkušených bastlířů . Nemá zpětnou vazbu , nedá se nastavit zesílení a stabilita .
Proto se vás ptám jak hraje . Děkuji a zdravím vás, Radim Divák
Re: Zesilovač
(Martin , 6. 2. 2023 18:19)Hraje dost dobře, stavěl sem ho ve druháku - 1994 , a na netu je každej odborník, ach jo , doporučím amater radio 1990 B2 str.50. jinak je to obdoba Transiwattu 3
...
(drdys, 27. 10. 2011 22:03)
Pokud myslíš repro tak samozdřejmě na výstupu mám v sérii kondenzátor.
PS pro všechny: Kdo staví toto a nedodal tam ten zmiňovaný kondenzátor tak ať radši nestaví.
Re: ...
(select, 9. 9. 2013 17:59)
Zesilovač má mít na výstupu klidové napětí co nejvíc blízké. Pokud neumíš nastavit pracovní bod takový, který to splňuje, ty bys to neměl stavět. Žádný elyt na výstup zde nepatří. Navíc, k¨terým směrem bys orientoval +? Podle čeho bys to určil? >>Viz nastavení prac. bodu.
//trochu jiný problém je pak teplotní stabilita offsetu, ale u tohohle bastlu na úrovni 70tých let nemá smysl to řešit.//
Kondík repro
(Tony, 10. 4. 2014 12:50)Při symetrickém napájení kondenzátor u repráku nepotřebuješ .
dotaz
(enge, 8. 9. 2011 18:35)prosím vás když chci ten zdroj napojit na zesilovač na vstup jako dobíjení kam ho připojím a kam připojím vstup toho signálu? předem díky za radu.
to: kx
(drdys, 7. 2. 2011 19:30)Podle mě určitě, já tento zesík používám jen na hloubky, proháním vstup třípásmovým ekvalizérem a nastaveno: hloubka-max, středy-min a výšky-min. A tím budím 250W 10'' wooferem. Dodal jsem do té první verze (viz výše) lepší chlazení a celý vnitřek renovoval a zvuk mi šmakuje dosti moc :) Okna se mi tu klepou :D
To drdys
(KOvas, 15. 4. 2010 16:43)To je blbost, protože toto je nevalná verze transiwatu, ale i tam se neměly konce párovat.Tady to platí také.
To vojta#2
(KOvas, 15. 4. 2010 16:41)všechny tranzistory typu KU jsou vesměs spínací, což se do NF nehodí. Vyjímkou jsou KU611 a KU612, které jsou označený jako spínací, ale jedná se o univerzání rychlé trandy. Používají se v transiwattech....
To vojta
(drdys, 10. 4. 2010 23:53)Používej jen párovanné tranzistory takže bud KD607 a 617, nebo KD606 a 616 nebo BD911 a 912.
dotaz
(vojta, 10. 4. 2010 22:22)dobře tak třeba neexistuje, ale jestli 607 jde nahradit 608
dotaz
(vojta, 10. 4. 2010 18:42)Dobrý den ...Mám dotaz na toto zapojení. Zaměřeno na tranzistory KD607 a KD617, zle místo nich použít tranzistory KU608 a KU618?
Zesilovač
(Kovas, 14. 3. 2010 12:22)Toto bych raději nestavěl, je to hodně zmrvená verze transiwattu TW40. Raději postavte ten. Toto nemá ani Boucherott a může vám to při prostřelení koncáků vzít s sebou i repráky...
To patrik
(drdys, 7. 2. 2010 16:49)To se takhle nedá říct pokud neznáš zesilovací činitel a to by se asi muselo změnit zapojení. Třeba by se na ty tvý trandy našlo lepší zapojení na internetu.
Trandy
(Patrik, 7. 2. 2010 13:36)Mám doma 2 pnp a 2 npn trandy 110v 8A z hifiny aiwa šly by tam dát?????
Zesilovač
(Radim Divák, 5. 7. 2022 18:11)