Semafor
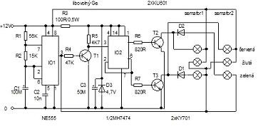
Zapojení představuje dvojici semaforů, které jsou umístěny na silniční křižovatce, a pracují tak, jako skutečné. Řídicím oscilátorem je obvod NE555, který je zapojen jako stabilní multivibrátor se střídou 1:5. To znamená, že na výstupu IO1 je po dobu 1s malé napětí, po dobu 5s velké napětí. Tranzistor tento signál invertuje. Aby na tranzistoru nebyl velký spád napětí, použijeme libovolný germaniový tranzistor n-p-n (101NU71 apod.). Žárovky jsou 12V 0,1A, ale je lepší mít pro jistotu 50mA, protože žluté světlo je buzeno přímo výstupem IO1.
Schéma:
Průběh:


Komentáře
Přehled komentářů
Ten nesmysl s germániem vymaž. Postačí tam libovolný malý KCčko. S těma pěti kilama v kolektoru, kolik myslíš, že bude Vcesat ? 100mV?
Logickou nulu to tam bezpečně udělá, o to se neboj.
nadpis
(select, 9. 9. 2013 18:15)